foodwebr
makes it easy to visualise the dependency graph
of a set of functions (i.e. who calls who). This can be useful for
exploring an unfamiliar codebase, or reminding yourself what you wrote
ten minutes ago
You can install foodwebr from GitHub:
::install_github("lewinfox/foodwebr") devtools
Say we have a bunch of functions in the global environment, some of which call each other:
library(foodwebr)
<- function() 1
f <- function() f()
g <- function() { f(); g() }
h <- function() { f(); g(); h() }
i <- function() j() j
A call to foodweb()
will calculate a graph of the
dependencies.
<- foodweb() fw
Printing the object will show the graphviz representation:
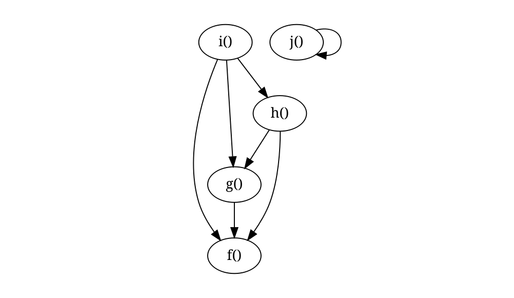
fw#> # A `foodweb`: 5 vertices and 7 edges
#> digraph 'foodweb' {
#> f()
#> g() -> { f() }
#> h() -> { f(), g() }
#> i() -> { f(), g(), h() }
#> j() -> { j() }
#> }
Plotting will draw the graph.
plot(fw)
foodweb()
looks at its calling environment by default.
If you want to look at another environment you can either pass a
function to the FUN
argument of foodweb()
or
pass an environment to the env
argument. If
FUN
is provided then the value of env
is
ignored, and the environment of FUN
will be used.
If a specific function is passed to FUN
, the default
behaviour is to remove functions that are not descendants or antecedents
of that function.
# `j()` will not be included
foodweb(FUN = g)
#> # A `foodweb`: 4 vertices and 6 edges
#> digraph 'foodweb' {
#> g() -> { f() }
#> h() -> { g(), f() }
#> i() -> { g(), h(), f() }
#> f()
#> }
# Force inclusion of unconnected functions by using `filter = FALSE`
foodweb(FUN = g, filter = FALSE)
#> # A `foodweb`: 5 vertices and 7 edges
#> digraph 'foodweb' {
#> f()
#> g() -> { f() }
#> h() -> { f(), g() }
#> i() -> { f(), g(), h() }
#> j() -> { j() }
#> }
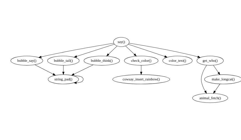
You can use this feature when exploring code in other packages:
calling foodweb()
on a function in another package will
show you how functions in that package relate to each other. I’m using
cowsay
here as it’s small enough that the output is
readable.
By default when calling foodweb()
on a specific function
we only see functions that are in the direct line of descendants or
antecendents of the specified function.
if (requireNamespace("cowsay", quietly = TRUE)) {
plot(foodweb(cowsay::say))
}
If we want to include all functions in the package, we can
pass filter = FALSE
:
if (requireNamespace("cowsay", quietly = TRUE)) {
plot(foodweb(cowsay::say, filter = FALSE))
}
graphviz
optionsIn case you want to do something with the graphviz output (make it prettier, for
example), you can pass additional arguments to plot()
.
These will be passed directly to DiagrammeR::grViz()
.
foodweb(as.text = TRUE)
#> digraph 'foodweb' {
#> "f()"
#> "g()" -> { "f()" }
#> "h()" -> { "f()", "g()" }
#> "i()" -> { "f()", "g()", "h()" }
#> "j()" -> { "j()" }
#> }
Calling as.character()
on a foodweb
object
will have the same effect.
tidygraph
The tidygraph
package provides tools for graph analysis. A foodweb
object
can be converted into a tidy graph object using
tidygraph::as_tbl_graph()
to allow more sophisticated
analysis and visualisation.
if (requireNamespace("tidygraph", quietly = TRUE)) {
<- tidygraph::as_tbl_graph(foodweb())
tg
tg
}#> # A tbl_graph: 5 nodes and 7 edges
#> #
#> # A directed multigraph with 2 components
#> #
#> # Node Data: 5 × 1 (active)
#> name
#> <chr>
#> 1 f
#> 2 g
#> 3 h
#> 4 i
#> 5 j
#> #
#> # Edge Data: 7 × 2
#> from to
#> <int> <int>
#> 1 2 1
#> 2 3 1
#> 3 3 2
#> # ℹ 4 more rows
foodwebr
is similar to these functions/packages:
mvbutils::foodweb()
:
The OG of function dependency graphs in R, and the inspiration for
foodwebr. Less user-friendly output, in my opinion.DependenciesGraphs
:
Provides much nicer visualisations but does not appear to be actively
maintained.